สายด่วน+66(0) 38 939 999
Line ID :
@Aikchol
เข้าสู่ระบบ
แผนที่โรงพยาบาล
เกี่ยวกับเรา
เกี่ยวกับเรา
ข้อมูลโรงพยาบาล
รางวัลและการรับรอง
คณะกรรมการบริษัท
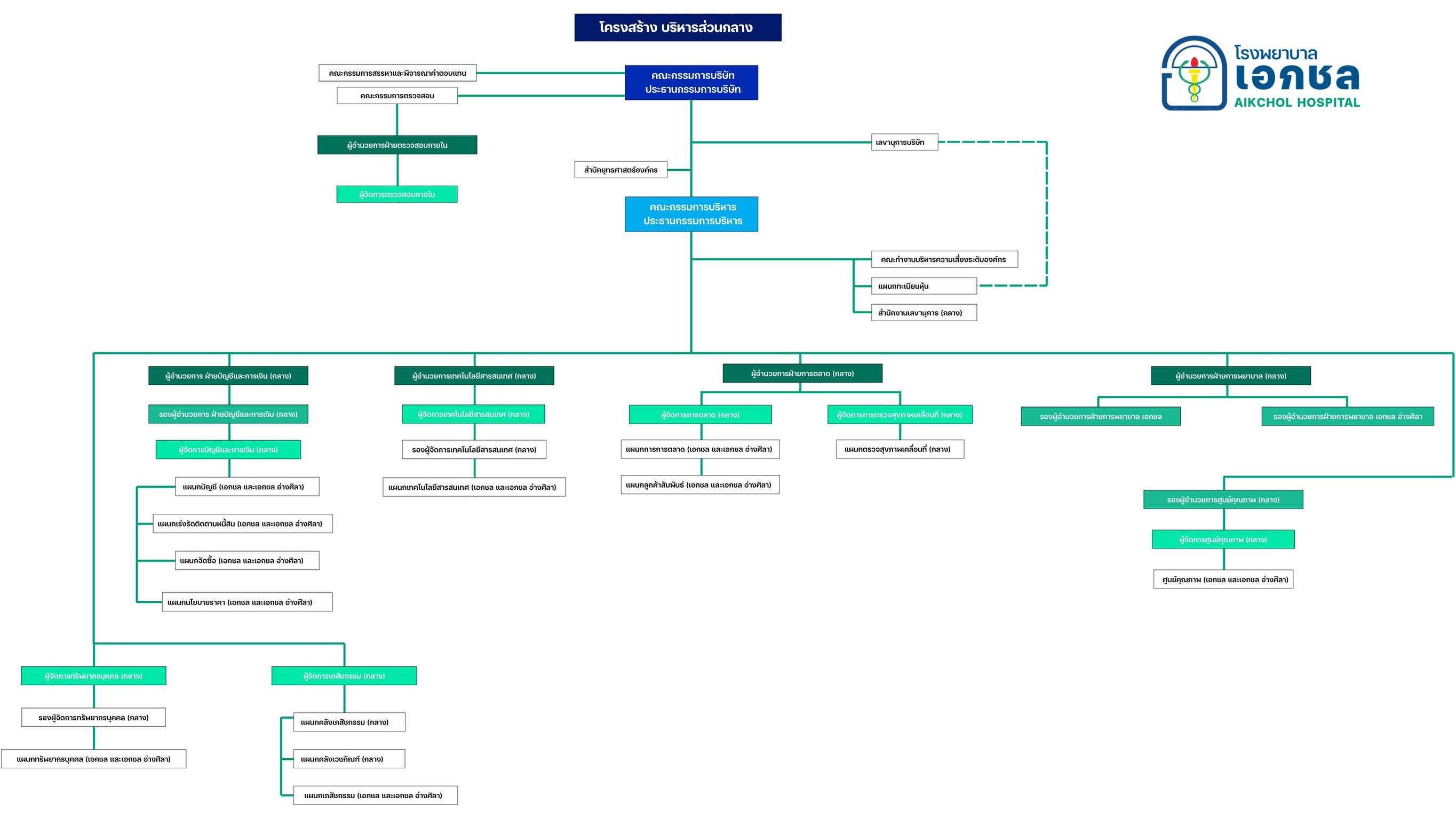
โครงสร้างการจัดการ
ข้อมูลการบริการ
ข้อมูลการบริการ
บริการทางการแพทย์
ค้นหาแพทย์
ห้องพักผู้ป่วย
บริษัทประกัน
แพ็กเกจและโปรโมชั่น
แพ็กเกจและโปรโมชั่น
แพ็กเกจและโปรโมชั่น
สุขภาพน่ารู้
ข่าวสารและกิจกรรม
นักลงทุนสัมพันธ์
เข้าสู่ระบบ
ติดต่อเรา
เกี่ยวกับเรา
โครงสร้างการจัดการ
โครงสร้างการจัดการ